WEB BE Repository/Spring
Grafana
조금씩 차근차근
2025. 2. 20. 21:54
그라파나

- 소개
- 대시보드 확인 툴
- 메트릭 DB를 한눈에 보게 해주기 위한 대시보드
- 프로메테우스의 데이터를 조회해서 그래프로 표시
- 초기 id, 비밀번호: admin
- 그라파나 - 프로메테우스 연동
- connections -> data sources 찾기
- 데이터 소스에 prometheus 추가
그라파나 구조
대시보드

- 큰 틀
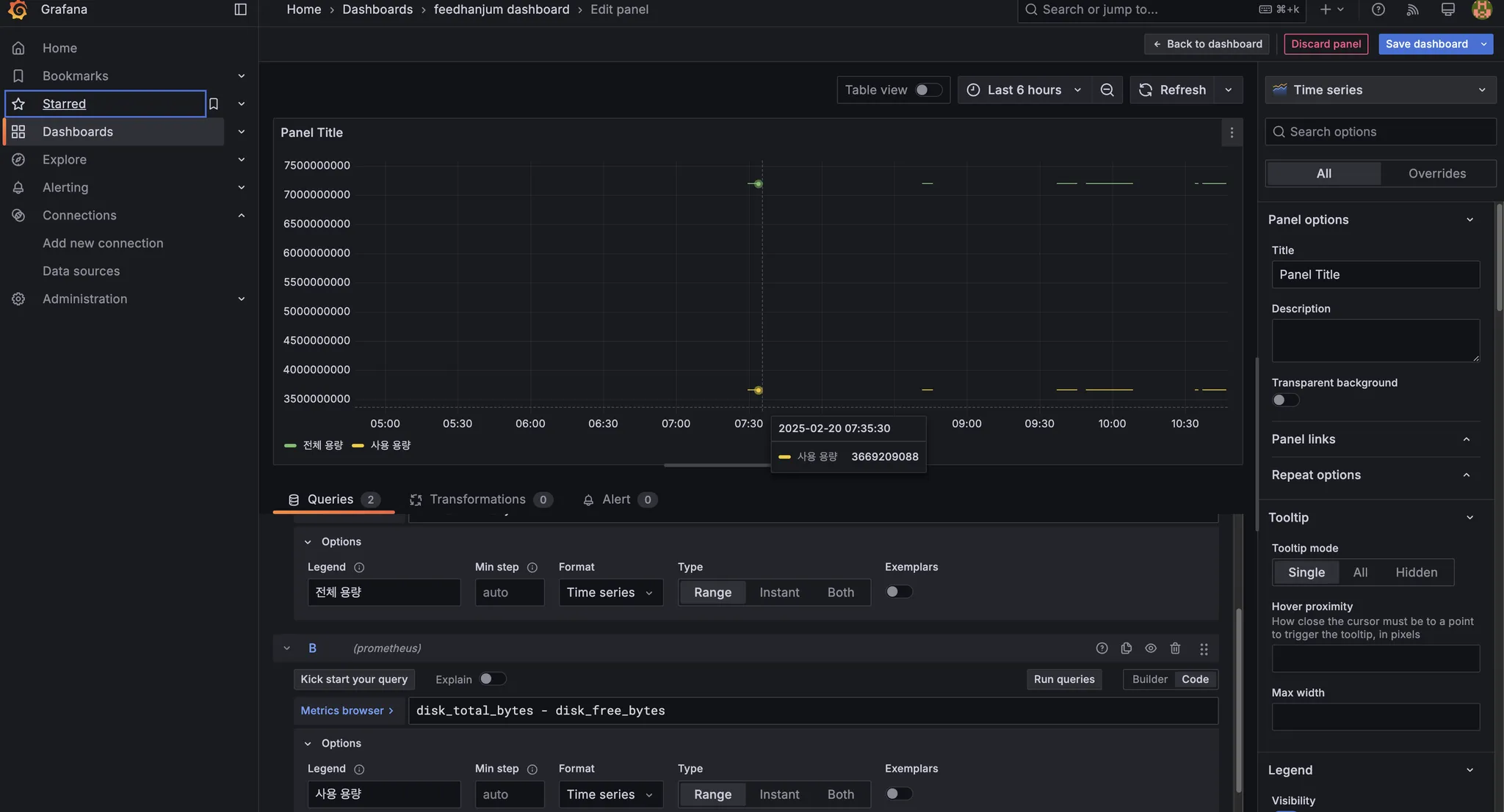
패널
- 대시보드 안에 모듈처럼 들어가는 컴포넌트
- visualization 정보를 보여준다.
- 우측에 있는 설정으로 패널 정보 수정 가능

standard options
- 보여지는 정보의 타입 지정 가능
- 보여지는 정보의 형식 지정 가능
쿼리

- 해당 패널에 띄울 데이터를 정하는 곳
- Builder
- 클릭으로 사용가능한 쿼리 생성기
- code
- 쿼리를 직접 입력해서 사용하는 방식
- Builder
- 하단의 add query로 여러 쿼리 추가 가능
options

- 해당 쿼리의 패널 내 설정 지정 가능
- legend
- 이름
- Min step
- format
- type
- examplars
- legend
그라파나 - 외부 대시보드 사용하기
- https://grafana.com/grafana/dashboards/
- id 로 import 가능
- 우측 상단 enable edit 으로 수정 가능
실무에서 자주 발생하는 문제 - 그라파나를 봐야 할 때
- CPU 사용량 초과
- JVM 메모리 사용량 초과
- 커넥션 풀 고갈
- 에러 로그 급증